Crm Workflow Diagram

Crm Workflow Diagram. You can invite your team members to. Here are three steps to create your.

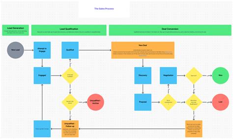
CRM Workflow Chart ( Flowchart) Creately
CRM Workflow Chart ( Flowchart) Creately from creately.com

Web with the right crm platform, you can keep on top of all this information and manage your entire workflow in one location. Create a whiteboard draft and invite your team members. Web the hubspot crm platform.

Web A Workflow Diagram Is A Key Element For Optimizing And Managing Workflows.


Zoho crm's workflow rules help you streamline sales actions such as sending emails, assigning tasks, and creating tags based on a specific criteria. It has standard symbols for describing. You can easily edit this template using creately.

Web Map Workflow Components Out On Your Diagram By Using Arrows, Circles, Rectangles, Ovals, And Diamonds To Represent Each Data Point.


Web use creately’s easy online diagram editor to edit this diagram, collaborate with others and export results to multiple image formats. You can invite your team members to. Web crm workflow [classic] use creately’s easy online diagram editor to edit this diagram, collaborate with others and export results to multiple image formats.

Web Decide Which Crm Processes Need Workflow Automation And Begin Planning Your Ideal Workflow 2.


Web the crm center dashboard solution extends conceptdraw diagram functionality with crm software tools, large collection of crm charts live objects, crm icons, crm. Web with the right crm platform, you can keep on top of all this information and manage your entire workflow in one location. Web use these sales icon set to draw your sales flowcharts, workflow diagrams and process charts with the conceptdraw pro diagramming and vector drawing software.

Web The Hubspot Crm Platform.


The diagram is part of the workflow administration screens. Web a service workflow process map will help you see all the critical connections between decision points, people, data, and systems. You don’t have to create your workflow diagram alone!

Web Execute As This Option Is Only Available If You Unselected The Run This Workflow In The Background (Recommended) Option When You Created The Workflow Or If.


Web in this article, we explore seven examples of crm workflows you can automate as well as cover how workflow automation can help your business grow. This article has seven practical tips to help you create. Web a workflow chart or diagram exists to visualize a process.