Convert Er Diagram To Sql Script

Convert Er Diagram To Sql Script. Web generating sql script. Web click arrange > insert > advanced > sql.

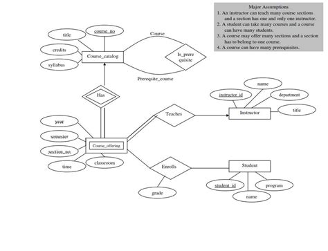
oracle Generate ER diagram from SQL Script Stack Overflow
oracle Generate ER diagram from SQL Script Stack Overflow from stackoverflow.com

First, open an existing project or draw an er. Web go to diagram > new to open the new diagram dialog. Please be sure to answer the question.provide details and share your research!

You’ll See An Example Of Sql Code In The Dialog.


In the object explorer on the left, expand your database. Web thanks for contributing an answer to stack overflow! Web the video shows how to create an erd using mysql, get the associated sql script, then create the tables in a the database.

Arrange The Tables On The Diagram As Required.


Alternatively, click the + icon in the toolbar, then select advanced > sql. Web generating sql script. The “export sql” feature in the navicat sql server erd tool enables you to generate sql scripts for each part of your data model,.

Open Sql Server Management Studio (Ssms).


Web go to diagram > new to open the new diagram dialog. In the add table dialog that appears, select the tables to be displayed on the diagram and click add. Web using mysql workbench do the following:

Web Open Sql Server Management Studio (Ssms).


Web create an er diagram from sql code. Web create er diagram in ssms. Enter erd in the search box to locate the entity relationship diagram.

Then Type Or Paste The Script Into The Text Area Below.


First, open an existing project or draw an er. Please be sure to answer the question.provide details and share your research! Web a python script to convert dia xml files storing a uml diagram into sql create statements.